1. Introduction
In today’s society, safety is a top priority. From homes to businesses, reliable security systems powered by advanced audio IC and 4G alarm technology offer effective protection for people and property.

2. Core Technologies
(1) Audio Upload
① Real-time audio upload: The MIC collects audio and transmits audio data to the server in real time via the 4G module.
② Recording saved locally then uploaded: The MIC recording is first saved locally, then the file is read and sent.
(2) 4G Interaction Technology
Communication with the 4G module is achieved through AT commands over a serial port to obtain information and transmit data.
(3) Low Power Consumption
WT2003H4 and the 4G module can achieve less than 10 µA in sleep mode.
(4) MQTTS Encryption
MQTTS (MQTT Secure) is the secure version of the MQTT protocol. It ensures data transmission security through encryption and authentication mechanisms. Data transmitted between the client and server is encrypted using symmetric encryption algorithms (such as AES). Symmetric algorithms are faster than asymmetric ones, making them suitable for encrypting large amounts of data while ensuring confidentiality.
(5) JSON Data Format
The data exchanged with the server uses the JSON format.
3. Audio IC Solution Overview
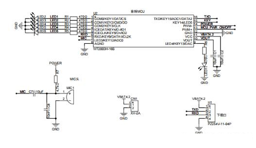
1: WT2003H-16S Hardware Circuit
The hardware circuit is shown in Figure 3.1 below:

Figure 3.1 WT2003H-16S Hardware Circuit
This recording circuit works at a 16K sampling rate, delivering high-quality, clear, and noise-free audio. In addition to UART communication, MIC input, and control with the 4G module (for low power consumption), the WT2003H4-16S also provides 8 available IO pins. These IOs can be used to control LEDs to indicate working status, serve as buttons for starting or shutting down the module, or be configured for other IO functions.
2: 4G Module
The China Mobile ML307R module is an IoT modem with multiple features and advantages. It supports commonly used network protocols such as IPv4, IPv6, PING, NTP, DNS, TCP, UDP, HTTP, HTTPS, MQTT, and MQTTS, meeting data transmission requirements across various IoT application scenarios. It provides OneOS-based LBS and Wi-Fi hybrid positioning capabilities, offering a low-cost solution for light-positioning needs, suitable for IoT applications requiring positioning functions.
Thanks to its low cost, low power consumption, multifunctionality, and strong compatibility, the ML307R module is widely applicable in smart home, smart healthcare, smart transportation, smart metering, smart smoke detection, and smart street lighting, among other IoT fields.
As shown in Figure 3.2.1, China Mobile ML307R module.

As shown in Figure 3.2.2 below is the schematic diagram of China Mobile’s ML307R module.

Figure 3.2.2 China Mobile ML307R Module
3: Real-time Audio Upload Solution
(1) Application Block Diagram
The application block diagram is shown in Figure 3.3.1.

Figure 3.3.1 Real-time Audio Upload Application Block Diagram
After the device is powered on, the WT2003H4-16S obtains device information and other required data from the 4G module. Then, the WT2003H4-16S encodes the audio collected by the MIC into MP3 format and transmits it in real time to the server via the 4G module.
(2) Applicable Scenarios
Real-time audio collection and upload do not require local caching, and the recording duration is not limited. The server can monitor the audio data in real time with high timeliness. This is suitable for scenarios that require high timeliness and real-time monitoring.
4: Recording Saved Locally then Uploaded
(1) Application Block Diagram
The application block diagram of the recording-saved-locally-and-then-uploaded solution is shown in Figure 3.4.1.

Figure 3.4.1 Recording-Saved-Locally-and-Then-Uploaded Application Block Diagram
After the device is powered on, the WT2003H4-16S obtains device information and other required data from the 4G module, then starts recording and stores the audio data in a recording file. Once the recording is finished, the file is read and transmitted to the server through the 4G module.
(2) Advantages
The recording file is complete and transmission is stable, unaffected by network fluctuations. This solution is suitable for scenarios with short recording durations and low timeliness requirements.
5: Overall Solution Flow
The overall flow block diagram is shown in Figure 3.5.1.

Figure 3.5.1 Overall Flow Block Diagram
The device is woken up by a button press. The WT2003H4-16S initializes its serial port and IO pins, then performs a handshake with the 4G module to obtain device information (such as IMEI number and location data). Next, recording begins. After recording is completed, the audio data is uploaded. The system then performs alarms according to the server’s configured alarm interval and number of alarm attempts. Once the alarm process ends, the device enters sleep mode.
| If you’re looking for a suitable audio ic for your company’s products, feel free to contact us anytime: send an email to [email protected], or click here to fill out a short form in just 30 seconds. Our team will get in touch with you as soon as possible to provide free samples and a detailed quote. We are WayTronic, founded in 1999, with over 25 years of experience specializing in custom audio ic solutions. Backed by a team of 100+ senior engineers, we can precisely meet the diverse needs of different products. We also offer one-on-one selection guidance and technical support to help you find a practical and cost-effective audio ic with minimal effort. We look forward to working with you for mutual success! |







